Corporate Governance

Board of Directors

MASC Board of Directors
John Plohman (Chair), Don Kostesky (Vice Chair), Paul Gregory, Mary Johnson, Rayna Gleich, Gurjaspal Singh Bala, Brian Brown, Chris Dzisiak, Sandy Yanick

The Lieutenant Governor in Council appoints MASC’s directors and designates one director as chair and one director as vice-chair. The Board of Directors is to consist of not fewer than five and not more than nine directors.

The Board is responsible for the overall stewardship of the Corporation. It sets MASC’s strategic direction and organizational objectives, with the assistance of Executive Management.

The Board also makes recommendations to the Minister of Agriculture on future programming, ensures that the corporate governance policies by which MASC operates are relevant and current, and is responsible to oversee and monitor corporate operations according to applicable legislative requirements and with acceptable levels of risk. It reviews MASC's financial reporting, actuarial and audit functions, and provides final approval of all applicable budgets.

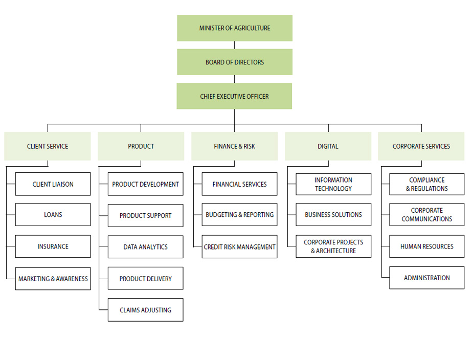
Executive Management

MASC Executive Management
Jared Munro, Chief Executive Officer; David Van Deynze, Chief Product Officer; Leah Strong, Chief Client Officer; Karen Klassen, Chief Financial Officer; Chris Tornato, Chief Digital Officer; Wanda Kurchaba, Chief Corporate Officer

The Chief Executive Officer, who reports to the Board of Directors, is responsible for the administration of MASC's day-to-day operations. The other members of Executive Management are responsible for the following operational divisions:

  • Innovation and Product Support: development of new products and services, and innovations that support the business. This division also supports MASC products through claim services, market research, data discovery and sharing, and policy development;
  • Client Service: ensures a high level of customer service when accessing MASC products or services. This division will also be responsible for loan guarantee programs and loans administration;
  • Finance and Risk: financial planning and reporting, and risk management;
  • Digital: information technology services and project management;
  • Corporate Services: communications, planning, administration, and human resource management.

Footer